Maytag Washer PAV2000AWW Timer Repair

What is the timer/clock part number for the Maytag PAV2000AWW Washer?

Timer part number 21001325 for Maytag PAV2000AWW

The PAV2000AWW Washer uses timer part number 21001325.

Do you have a failed Maytag PAV2000AWW control panel? Click here:

Request Appliance Timer Service

We can repair or replace your faulty Maytag PAV2000AWW timer.

PAV2000AWW are also sometimes referred to using these Alternative Names/Model numbers

Whirlpool PAV2000AWW Washer

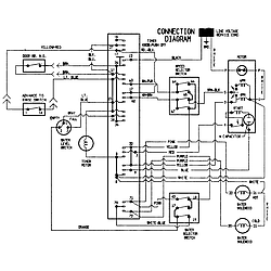
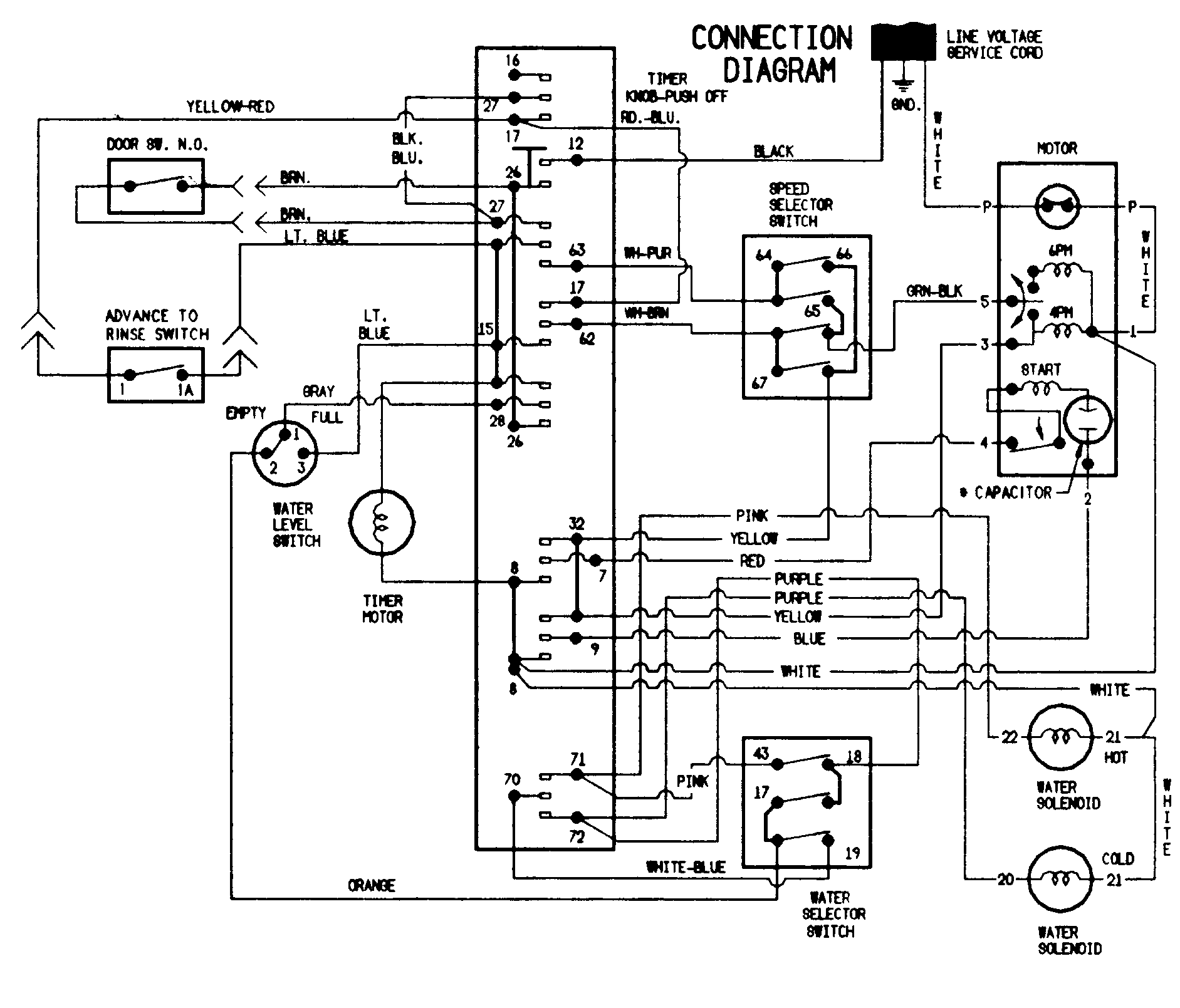
PAV2000AWW Schematic and Wiring Diagrams

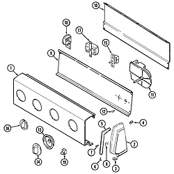
Control panel Parts diagram
PAV2000AWW Washer Control panel Parts diagram
Top Parts diagram
PAV2000AWW Washer Top Parts diagram
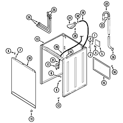
Cabinet Parts diagram
PAV2000AWW Washer Cabinet Parts diagram
Base Parts diagram
PAV2000AWW Washer Base Parts diagram
Tub Parts diagram
PAV2000AWW Washer Tub Parts diagram
Wiring information Parts diagram
PAV2000AWW Washer Wiring information Parts diagram
Transmission, dual drive Parts diagram
PAV2000AWW Washer Transmission, dual drive Parts diagram

Recent Service Requests

CityProblem DescriptionResolution
Chatham, OntarioMy existing timer has some burnt contacts for the Spin cycleRepaired
Chatham, OntarioMy existing timer has some burnt contacts for the Spin cycleRepaired

Common problems for Maytag Washer PAV2000AWW Timer Repair

Are you encountering a similar problem as them? Contact us now and we will try to help you fix your PAV2000AWW timer-related problem.
Serial: FT300615 Dryer clock moves on No Heat-Timed Cycle, but won't budge on the High Heat/Med Heat (Perm. Press) settings. Dryer heats just fine on each of the heat cycles. I made sure there wasn't a venting issue, so I'm assuming it's a clock problem?!? Please advise. Thx.
My dryer turns on does heat but does not shut off. I replaced the clock with a used online. still I am having the same problem. If I put it in "no heat dry" it runs its minutes and shuts off. If I put it in premanent press or regular cottons it does not shut off just keeps heating and drying way beyond the time needed( until it is manually shut off). this is an automatic model wich is suppopse to shut off when the clothes are dry. I now their must be a switch/sensor of some sort that cotrols the automatic feature. how can I go about truoble shooting this futher to make sure. I am very handy with all electrical testing equipment etc. I know that the sensors are located with the heating element on the back of the housing were the drum mounts up( i have replaced this in the past) I also know that thier is 2 to 3 different sensors and switches on the back of the dryer. Can some one explain this futher on wich switch does what and wich one I need?
Maytag washer first began refusing to advance through the agitate cycle when set to Hot/Cold, then after a month or two began refusing to advance through the agitate cycle no matter what the setting was. It still spins and rinses manually, but won't agitate. Do you think this might be a clock problem?
Maytag Performa PAV2000AWW My washer works good until it is time to spin. One guy says it is the clock because it will spin out on another cycle only if I push clock to that particular spot. The other cycles will not spin out. For example, Gentle, Normal, but on the soak cycle it will but I have to turn the dial to spin it out. What do you think
The clock will not time in the automatic timing cycle. I replaced the clock and the problem still is there. I'm not sure if the resistor could be bad or if one of the thermostats is bad.
Our Maytag Performa is out of balance 85% of the time when in the final spin cycle. During this time we have to readjust the clothes in order to get it to spin smoothly. What parts should I inspect to determine what is causeing this problem?
Recently our dryer started having what seems to be a fairly common problem. The clock would not advance (when set to one of the heating modes), and there would be no heat. This problem seems to be somewhat intermittent. Today I disassembled the dryer and tested the components with a multimeter: The solenoid coils measured ~1.2k/1.3k/500 as I believe they are supposed to The low side of the coils showed continuity (when powered off) to the "clock" side of the two thermostats (both the control and the high limit, in series). I ran the dryer (with heat) with the front panel off, and saw the ignitor glow, and the gas turn on. I've checked the ducts, and we seem to have good airflow. Based on the above, my best guess is that the control thermostat is not regulating the temperature correctly, causing the high limit thermostat to shut down the heat. Would this also possibly cause the clock to stop advancing? Replacing the control thermostat is easy enough, but I'd like to avoid buying a new o
Hi. A friend suspects that my washing has stopped working because the clock is shot., How do I test the clock to know for sure? I don't want to buy one if that is not the real problem. Betty Hinks
Gas Dryer is Sears commerical coin operated. Without inserting the coin, when door is closed and push the start switch it starts and it is going and going. It will not stop unless you open the door. Took out the slide activated clock and examined the clock motor and clock switch and they seems functioning properely. So what else would caused the dryer to running continually?? Bob Y
Maytag PAV2000AWW will not drain or spin in 2 of the 3 wash cycle Maytag PAV2000AWW top load washer will not drain & spin in 2 of the 3 wash cycles (Regular/Perm. Press & Delicates), but will work in the Presoak wash cycle.Load size makes no difference.Problem has gotten progressively worse as we were previously able to manually pull (extra pressure) on selector knob to help engage drain/spin cycles...not working at all anymore in cycles indicated above.
hums, won't drain, durm won't turn This is a pav2000aww, all 3 pulleys turn both ways and the belt is fairly new.
motor on washer smell and smokes pav2000aww maytag washer. a motor burned out and I purchased a new one but this one is also smoking and getting hot even when there is no belt connected to it. I was thinking the motor switch is not wired properly but the same thing seems to have happened to the first motor.
Does not spin in most cycles Our washer PAV2000AWW stopped spining in the regular cycle right before rinsing. I had to move the cycle to the final spin and then it would spin. Of course I then had to go back to the rinse option and then it would rinse and spin correctly. After a while, the spin on the rinse cycle stopped. So I had to move it to the spin in the next (delicated clothes) option. Same problem. After a while, I found myself moving the switch way forward to the next and next spin cycle. Currentl, only one spin options works. How does this happen? What is the problem? Is it the switch?
I have a May Tag 'Performa' washing machine. Model #PAV2000AWW (Rev.11); Serial# XXXXX The water flowing into the tub does not stop...it just keeps trickling in (fast trickle!). Please help!
Washing machine, Model #PAV2000aww, Serial #14630415UQ, bought 1/02/99; makes rattling noises in Spin Cycle. Any ideas as what causes this? Thanks
I have a maytag performa washer model #PAV2000AWW that has been gettiig noisy during agitation. Now it fills up with water and when it switches to agitate the motor hums but doesn't do anthing. I pulled the clothes out and tried again and it agitates but is really noisy. seems to spin ok, also squealls some at the end of spin cycle.
I have a Maytag performa washing machine. It was making a horrible rattling noise when running. It sounded like the transmission, now the noise is gone, but occasionally, I hear a noticable whirling noise when running. The agitator has about an 1/8 play in it. I did not notice the play before. Anyway that I can determine if the transmission or upper bearing is defective. I have repaired numerous other problems with this machine, (ie snubber, control, etc). I am an auto technician and I am familiar with repairs.
How to replace the hinge lid on a 2000 Maytag washer serial number pav2000 performa
I have a Performa washer model #PAV2000AWW.The washer works until it comes to the spin cycle it stops,in the superwash settings. I have to turn it by hand to the knits & delicates settings for it to work. The belts are all working fine, and the bearing are not making any noise. The switch on top of the machine works, because when I lift the top of the door up the spinning stops and when I close the door it goes back on, only in the knits & delicates settings. Is it possable it could be the TIMMER? I don't know what else it could be, and I'm not a technician can you help me? thanks LOU my e-mail XXXXX@XXXXXX.XXX